NEWS
NOTICE
EVENTS
RESOURCES
DOWNLOADS
GALLERY
Scholarships
Rules
Act
Rules
Laws
Birendra Multiple Campus
Bharatpur, Chitwan, Nepal
Share on Facebook
Share on Twitter
Share on LinkedIn
About Us
Introduction
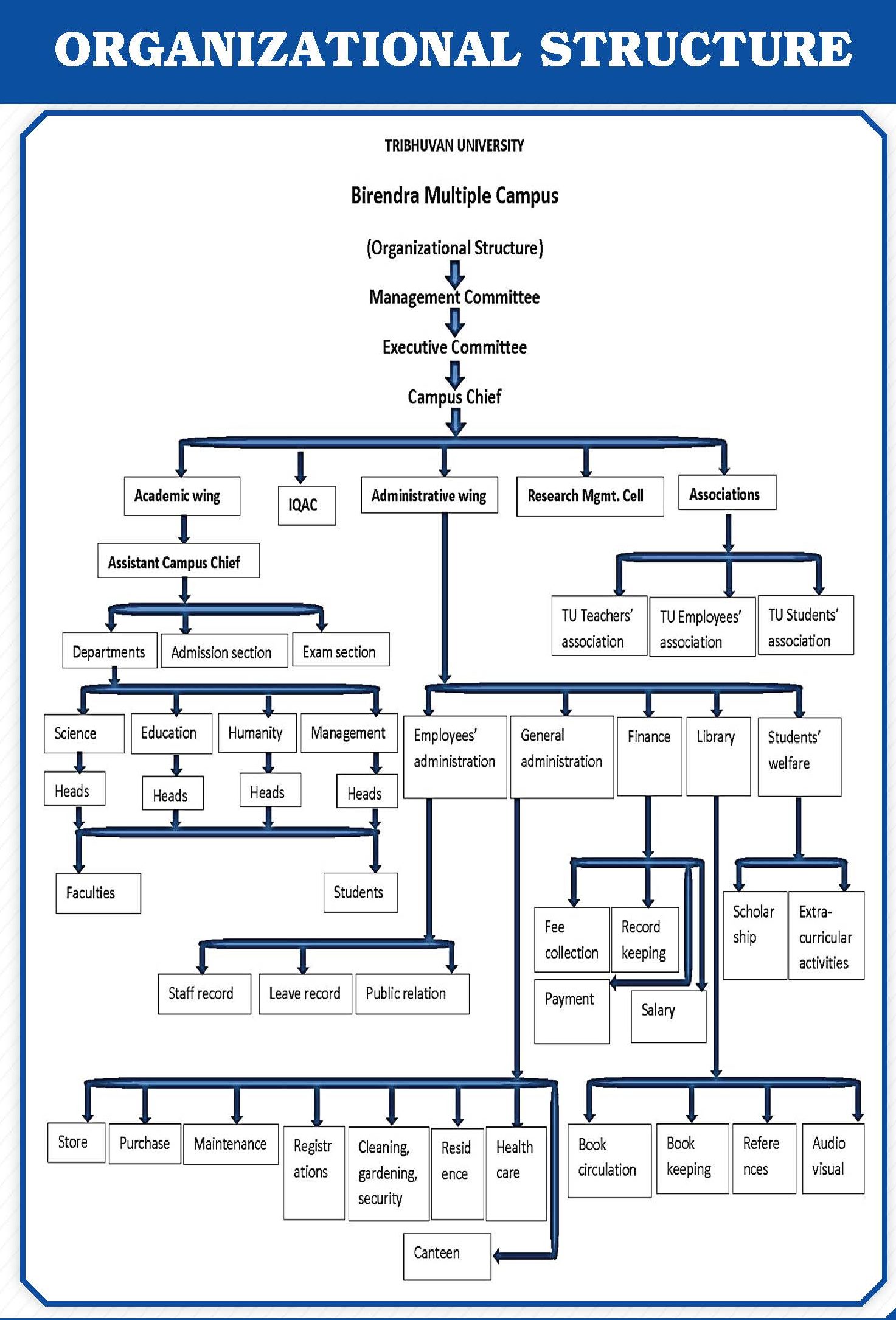
Organizational Structure
Governing Body
Management Committee
IQAC
SAT Committee
Our Campus Chiefs
Departments
Academic
Administrative
Facilities
Our Staffs
Teaching
Non Teaching
Current Data
Teaching and Non-teaching Staffs
Student Enroll and Passed Out Record
Students
News & Notices
Events
Apply for Scholarship (Bachelor)
News
Notices
Apply for Scholarship (Master)
Academic Programs
Science and Technology
Management
Humanities and Social Sciences
Education
Academic Calendar
QAA
Associations and Committees
Teacher's Association
Staff's Association
BMC Alumni
BMC Academic Circle
Birendra IT Club
BMC Sports Club
BMC Youth Red Cross Circle
Birendra Open Source Club (BOSC)
Library
Function and Services
Online Catalogue
Library Management Committee
Thesis List
Research and Publication
Publications
Bulletins
Research Management Cell
Feedback
e-Portal
Office Automation System
E-Attendance
Highlights
1
B.Sc. 1st Year Internal Exam Notice
Organizational Structure
Home
Organizational Structure
Organizational Structure
About Us
Introduction
Organizational Structure
Governing Body
Facilities
Departments
Our Campus Chiefs
Our Staffs
Current Data